作者:Nadine von Moltk
来源:人力资源方法论(ID:HR-Method)
如果组织想要实现其战略目标,就必须有效地吸引、培养和留住顶尖人才。人力资源价值主张是这项任务的关键工具,它提供了关于人力资源职能为员工和组织带来的独特价值的清晰而令人信服的叙述。
人力资源价值主张定义了人力资源职能为组织及其员工提供的独特利益和贡献,它强调了人力资源如何支持组织的战略目标,推动目标实现,并促进积极和统一的组织文化。
通过使人力资源计划与整体业务战略保持一致,人力资源价值主张通过有效的人才管理、有针对性的培训计划和支持性工作环境,提高员工敬业度并确保竞争优势。
HR价值主张不同于员工价值主张(EVP)。人力资源价值主张概述了人力资源通过使人力资源计划与战略目标保持一致并增强员工体验为员工和组织带来的独特价值,员工价值主张则特别关注员工获得的福利和机会,以换取他们的技能和贡献。
你可以通过展示HR的专业知识和对组织成功的持续贡献,将HR定位为企业中的战略业务合作伙伴。
当人力资源部门清楚地传达其价值主张时,它突出了其在推动关键业务成果(如生产力和客户满意度)方面的作用,这种透明度和可靠性在员工和领导层之间建立了信任,使人力资源成为组织可靠且不可或缺的一部分。
通过概述人力资源的角色和职责、减少误解并确保通过定义的界限顺利运营,传达明确的HR价值主张设定了明确的期望。
这种清晰度有助于员工和管理层了解他们可以从人力资源部获得哪些支持和服务,从而减少摩擦并提高效率。
当人力资源的活动与更广泛的组织战略同步时,它确保所有的努力都有助于实现公司的愿景和使命,这种一致性不仅优化了资源的使用,还突出了人力资源在实现业务成功方面的战略重要性。
通过展示可衡量的影响,人力资源部门可以验证其在组织中的作用,证明对人力资源计划和计划的投资是合理的。
明确的人力资源价值主张可作为路线图,指导人力资源专业人员将其活动与组织的战略重点保持一致。在强大的价值主张的指导下,人力资源部门可以避免分心,专注于推动组织绩效的高影响力领域。
概述承诺和预期结果使人力资源部门能够设定可跟踪和衡量的透明基准和绩效指标,该问责框架确保人力资源活动得到一致的评估和改进,培养卓越和持续改进的文化。
推动问责制对于保持高标准的服务交付、建立对HR流程的信任以及通过HR计划为组织的成功做出有意义的贡献至关重要。
清楚地阐明员工可以从人力资源职能中获得的好处和支持,从而建立积极的员工体验。
当员工通过明确的人力资源政策和计划感到受到重视和支持时,他们更有可能参与并在公司工作更长时间,高水平的敬业度和保留率对于保持稳定和积极性的员工队伍也很重要。
坚实的人力资源价值主张突出了人力资源部门在指导组织完成转型(如合并、收购或内部重组)方面的参与,确保员工在变革时期获得必要的支持和沟通。
有效的变革管理可以最大限度地减少干扰,并有助于保持员工士气和生产力。
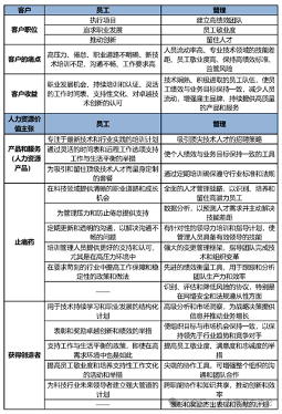
Alex Osterwalder等人的价值主张画布是一种战略工具,旨在帮助企业创建引人注目的价值主张,与客户产生共鸣。画布由两个主要部分组成,即客户配置文件和价值地图,你可以为HR和你的两个关键客户(组织及其管理层和员工)自定义这些部分。

请记住,HR有两个客户组,管理层和员工,因此你需要为每个不同的组完成此步骤。
这两个部分保持一致,以创建一个有凝聚力的人力资源价值主张,解决员工和管理层的痛点并提供明确的好处。
了解业务环境,对公司的战略目标、使命和愿景深入研究和分析。了解公司的发展方向将有助于确保人力资源价值主张与这些目标保持一致,同时分析行业趋势和挑战可以深入了解可能影响人力资源战略的外部因素。
让我们以制造企业为例,该公司的目标可能包括提高生产效率、采用可持续制造实践以及扩展到国际市场。他们需要考虑的行业趋势可能是自动化技术的进步、对可持续性的日益重视以及全球供应链挑战。
通过调查、访谈和焦点小组收集各级员工的见解,以帮助你了解他们的需求、期望和痛点。
与领导层和经理讨论人力资源期望和经理对人才招聘、发展、保留和整体劳动力管理的看法同样重要。
对于员工来说,确定他们在工作场所最看重什么、他们的职业抱负以及他们遇到的任何痛点。对于管理层来说,了解他们在人才管理和整体劳动力效率方面的优先事项至关重要。
你还可以确定当前人力资源实践中需要解决的任何现有差距或问题,这种全面的需求评估将成为你制定有针对性的人力资源计划的基础。
对于员工,请考虑根据角色、级别和部门进行细分,以便为组织内的不同群体定制价值主张。对于管理层,按领导级别细分,例如高级管理人员和中层管理人员,这种细分确保了人力资源价值主张对组织的所有部分都具有相关性和影响力,满足了他们独特的需求和期望。
使用上面提到的价值主张画布概念来制定你的主张,首先列出员工和管理层的工作或任务和需求。然后,确定他们面临的痛苦、挑战和障碍,以及他们寻求的收益、好处和积极成果。
定义人力资源产品和服务,以帮助员工和管理层完成工作并减轻他们的痛苦,指定这些产品如何应对已确定的挑战(止痛药)以及它们如何创造预期的收益(获得创造者)。这种详细的映射确保了人力资源价值主张是全面的,并与利益相关者的需求保持一致。
将HR计划与组织更广泛的战略目标直接联系起来,这种一致性确保了人力资源工作有助于公司的整体成功,并有助于优化资源分配。
如果我们从第一步来看我们的制造业务示例,那么人力资源计划,如实施新自动化技术的培训计划、制定以可持续发展为重点的员工敬业度计划以及加强全球人才招聘战略,将与组织的战略方向和行业需求密切相关。
制定详细的行动计划,概述推出这些举措所需的步骤。为人力资源团队成员分配特定的角色和职责,以确保问责制和有效执行。这种结构化的方法将有助于在整个组织内系统地实施人力资源价值主张。
定义关键绩效指标(KPI)以跟踪HR计划的成功,并与员工和管理层建立定期反馈机制。这将帮助你评估人力资源价值主张的有效性并确定需要改进的领域。
让我们使用假设的技术部门和金融部门的例子来看看人力资源价值主张的实际情况。
BotTech是技术领域的领先创新者,致力于开发可提高业务效率和用户体验的尖端解决方案,该公司目前正在应对重大的运营挑战,包括快速的技术进步、网络安全威胁和竞争激烈的人才市场。
为了克服这些障碍,BotTech专注于促进持续学习和创新的文化。通过投资于员工发展、实施强大的网络安全措施和支持协作的工作环境,BotTech旨在吸引和留住顶尖人才。这种战略方法确保BotTech始终处于行业前沿,为客户提供高质量、安全的技术解决方案。

制定强有力的人力资源价值主张是指使人力资源计划与组织的战略目标保持一致,优化资源使用并推动整体业务成功。清楚地阐明人力资源价值主张可以建立信誉和信任,并将人力资源定位为组织的可靠合作伙伴,这反过来又有助于长期的可持续性和增长。
(本文来源人力资源方法论(公众号ID:HR-Method),如有侵权请联系删除)